4.8 KiB
模型介绍
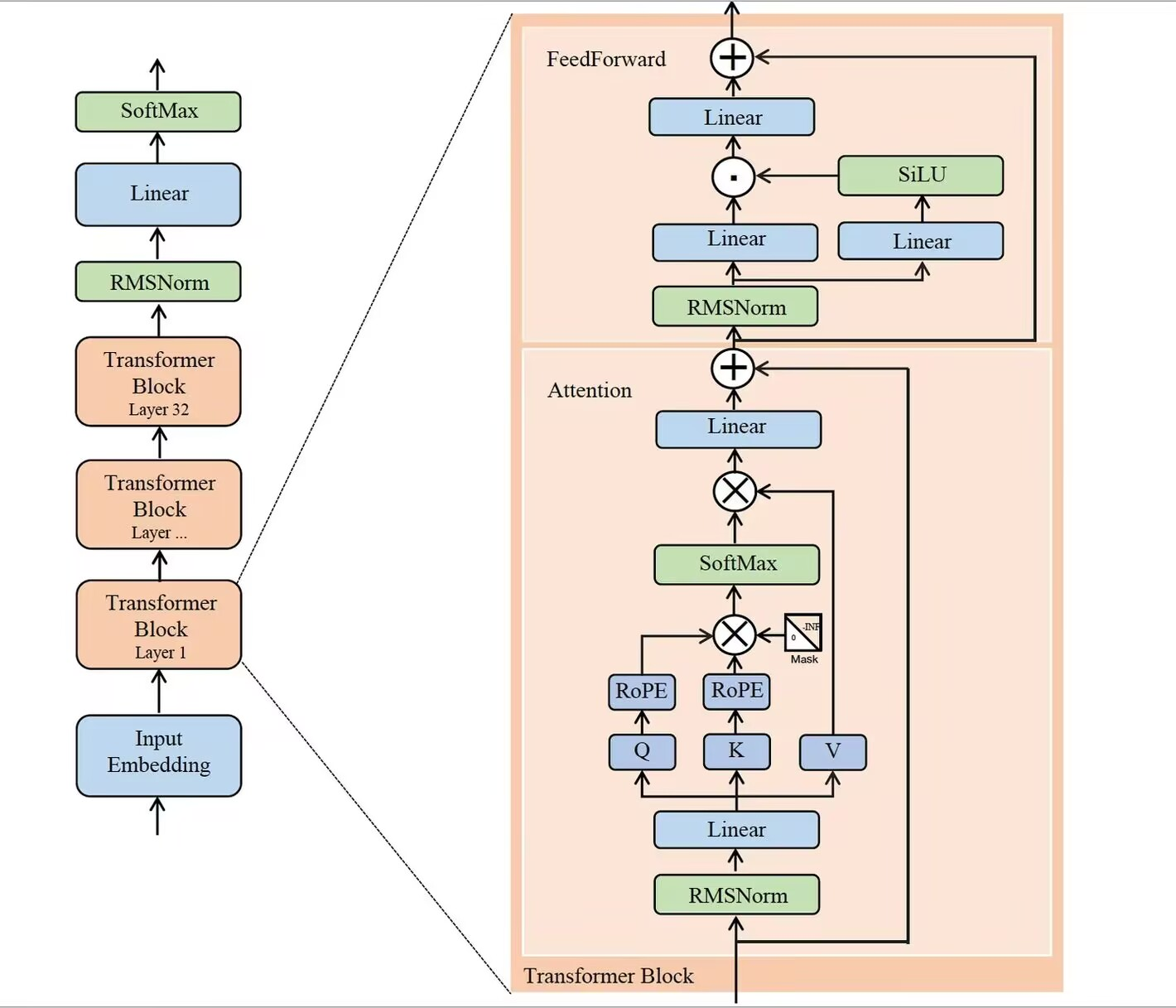
1. 模型搭建
本模型采用Transformer架构, 使用GQA(q_head=24, kv_head=4) 机制,相较于传统的MHA可以节省KV cache 的显存占用(但是目前没有做KV cache),通过堆叠24层Transformer实现模型的搭建, 参数量为1.0b。Transformer 是自回归模型, 是通过计算前面所有的token的关系得到下一个token的概率分布
什么是自回归模型呢, 在把句子拆分成token之后, 模型会预测下一个token的概率分布。这意味着模型会根据给定的上下文(即已经出现的tokens序列),计算出下一个可能的token及其对应的概率。
1. 自回归
假设我们有一个句子被拆分成如下tokens列表:
["你好", "," "今天", "天气"]
接下来,模型会基于这个序列预测下一个可能出现的token。这通常以概率分布的形式给出,比如:
-> {"token": "不错", "probability": 0.4}
-> {"token": "晴朗", "probability": 0.2}
-> ......
这里,“不错”和“晴朗”是两个可能跟随在“天气”之后的tokens,并且给出了每个token成为下一个token的可能性大小。
之后,我们通过采样(通过top_k, top_p, temperature参数调整采样后的结果)得到下一个token并且将下一个token加入序列作为输入
["你好", "," "今天", "天气", "不错"]
之后都是在重复这个流程, 直到遇到控制流程结束的token(<|end_of_seqence|>)模型停止处理(一般模型都会设置控制token, 不然模型会一直输出到显存爆炸)。
2. 因果掩码
transformer 中采用注意力机制,输入的形状一般为[bsz, seq_len], 输出为[bsz, seq_len,n_dim], 为了实现预测下一个token, 模型的输入和输出必须错开来一个位置。模型预测的target必须错开一个位置, 在训练的时候我们也采用错开一个位置的方法
sequence : [[1, 2, 3, 4, 5, 6]]
input_ids: [[1, 2, 3, 4, 5]]
target_ids: [[2, 3, 4, 5, 6]]
注意力得分计算的公式为
s_{ij} = softmax(\frac{q_i^Tk_j}{\sqrt{d_k}})
s_{ij} := s_{ij} + mask_{ij}
其中注意力得分代表了模型对两个token之间相似程度的关注程度
对于decoder only结构的模型, 为了防止模型从未来的位置偷到信息, 在注意力的计算过程中需要增加掩码,我们需要在注意力得分计算之前应用一个掩码。这个掩码通常是一个下三角矩阵,对于长度为n的序列,它的形状是[n, n]。下面以一个长度为5的序列为例,展示如何创建这样的因果掩码矩阵:
[[0, -inf, -inf, -inf, -inf],
[0, 0, -inf, -inf, -inf],
[0, 0, 0, -inf, -inf],
[0, 0, 0, 0, -inf],
[0, 0, 0, 0, 0]]
在这个矩阵中,0表示可以注意到的位置,而-inf表示应该被掩盖(即不应注意到)的位置。因为这个句子保证了注意力得分中 j > i 的部分通过softmax 之后由inf 变成0, 也就是模型不能看到未来的信息
3. 旋转位置编码
旋转位置编码(Rotary Position Embedding, RoPE)是一种为了解决Transformer模型中缺乏对序列位置信息直接建模的问题而设计的位置编码方法。与传统的位置编码(如正弦和余弦函数的位置编码)不同,RoPE通过将位置信息直接嵌入到查询(Query, Q)和键(Key, K)向量中来实现,使得模型能够更自然地处理序列中的相对位置关系。
q_i = R_i W_q x_i
k_j = R_j W_k x_j
q_i^T k_j = (R_i W_q x_i)^T( R_j W_k x_j) = x_i^T W_q^T R_{i-j} W_k x_j
其中的 R_{i-j} 控制了模型的不同token 在不同相对距离上注意力的衰减,在 i - j 绝对值越大的时候, 衰减的程度越强, 通过这种方式能让模型学习到相对位置关系, 从而使得模型可以扩展和适应长序列
kv_cache 实现
根据注意力的计算公式
\begin{align*}
o_i &= \sum_j s_{ij} v_{j} \newline
s_{ij} &= \text{softmax}\left( \frac{q_{i} k_{j}}{\sqrt{d_k}} \right)
\end{align*}
由于模型是自回归模型, 我们只用求序列最后一个部分,也就是说 i 的下标是确定的, 是序列最后一个元素, 我们求的是 o_{n}
\begin{align*}
o_n &= \sum_j s_{j}v_{j} \newline
s_j &= \text{softmax}\left(\frac{q_n k_{j}}{\sqrt{d_k}} \right)
\end{align*}
如果我们把式子展开
o_n = \sum_j \text{softmax}\left(\frac{q_n k_{j}}{\sqrt{d_k}}\right)v_{j}
以上表达式只有k和v存在长度下标, 而 q 没有, 所以计算过程中 q 的输入是确定的上次输入的最后一个token, 而 k, v 是需要对不同长度的部分进行缓存的,同时缓存的时候应该注意位置编码的计算应该在kvcache的计算之前进行,否则会存在位置编码的计算错误
